随着疫情的不断延长,很多企业开始无法再经营下去,为了避免更大的影响,注销公司是最好的办法。而说到注销公司,很多经历过的创业者叫苦连天,有时候设立公司简单,注销却很难。随着企业设立的时间越长,注销的难度也会渐渐加大。
今天企好运财税和大家讲讲关于注销公司的相关要求,希望对您有帮助。

一、以下特殊情况的公司不能直接注销
公司不经营了,想要注销他,但并不是任何情况下都能任意注销的。有以下特殊情况的公司是不能直接注销的:
1、证件不齐全
由于长期不经营了,营业执照等证件找不到了,这个时候要先登报遗失,再去把丢失的证件都补齐了,才能够进行公司注销。
2、税务异常
注销公司要先注销税务,如果税务方面有欠税的、有异常的,是不能注销的。要先把税务异常处理好,把该补的税补好,涉及到罚款的也要把罚款交了,这个时候才能够进行公司注销。

3、股权变更没有进行税务变更
公司以前有过股权变更的,但是没有进行税务变更,这个时候也是不能直接注销公司的。要先把税务变更好了,才可以进行公司注销。
4、没有凭证、账本、报表
公司没有凭证、账本、报表这类的财务数据的,也是不能直接注销公司的。因为当公司注销的时候,需要查账最近三年的纳税申报表的。这时候,只有把过去的账都补齐了,才能进行公司注销。
5、公司下面由分支机构或者子公司没注销的
要想注销母公司,必须把母公司下面的分公司、子公司全部注销掉才可以注销母公司,不然是没有办法注销母公司的。
二、哪种情况下企业需要申请税务注销?
1、企业应申请税务注销的情形
企业应申请税务注销的情形,具体包括:
①、因解散、破产、撤销等情形,依法终止纳税义务的。
②、按规定不需要在市场监督管理机关或者其他机关办理注销登记的,但经有关机关批准或者宣告终止的。
③、被市场监督管理机关吊销营业执照或者被其他机关予以撤销登记的。
④、因住所、经营地点变动,涉及改变税务登记机关的。
⑤、外国企业常驻代表机构驻在期届满、提前终止业务活动的。
⑥、境外企业在中华人民共和国境内承包建筑、安装、装配、勘探工程和提供劳务,项目完工、离开中国的。
⑦、非境内注册居民企业经国家税务总局确认终止居民身份的。
2、税务注销免于办理条件
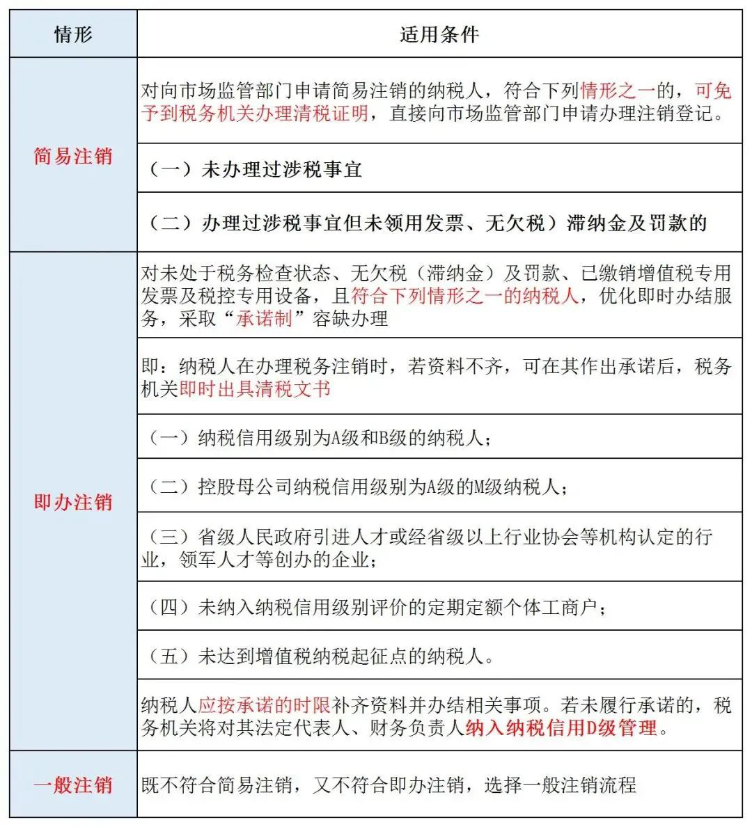
领取营业执照后未开展经营活动,申请注销登记前未发生债权债务或已将债权债务清算完成的有限责任公司、非公司企业法人、个人独资企业、合伙企业,符合下列情形之一的,可免予到税务机关办理税务注销,直接向市场监管部门申请办理注销登记:
①、未办理过涉税事宜的;
②、办理过涉税事宜但未领用发票、无欠税(滞纳金)及罚款的。
企业想要税务注销登记,需要根据企业情况不同,分以下3种情况:

注意:实务操作中,很多税局不建议企业采用“即办注销”的方式,如果企业没有在限定的期限内办理相关事项,纳税信用会受影响。

企好运财税温馨提示:
虽然注销公司可以简易注销,但税务方面出现问题就需要先处理才能注销到!想要公司注销成功,首先公司的每个部分不能出现问题,例如工商和税务,一旦出现问题,注销将会被大大拖延,最后影响的只会是自己。专业的事交给专业的人。
如果您想要省事轻松,需要注销公司、税务异常处理等相关事宜,欢迎来电咨询企好运专业顾问~
作为15年构,我们有资质,有经验,更有资深的专业顾问,可以为您提供优质的企业服务,同时助您解决企业等其他各类问题!
同时在工商财税、资质办理、知识产权等方面,遇到了难题或者有业务需要办理,都可以找我们企好运!


